学校简介
STITUTE INTRODUCTION
304永利集团是中央统战部(国务院侨务办公室)直属高校。学校是国家华文教育基地,国家大学生文化素质教育基地,国家语言文字推广基地,国家语言服务领域特色服务出口基地,全国深化创新创业教育改革示范高校,全国高校教师考核评价改革示范校,全国高校中华优秀传统文化传承基地。
1960年,学校经国家批准创办于福建泉州,首任校长为廖承志。1970年停办,1978年复办。1983年被党中央确定为“国家重点扶持大学”。1996年由国务院侨务办公室、福建省人民政府共建。2006年厦门校区启用。2018年入选福建省“双一流”建设高校。2019年,由中央统战部、教育部、福建省人民政府共建。
学校于1980年成立董事会,庄希泉、胡平、黄长溪、贾庆林、陈明义、宋德福、王刚先后担任董事长。现任董事长为全国人大常委会副委员长蔡达峰,名誉董事长为全国政协副主席何厚铧。
学校在泉州、厦门分别设有校区,现有27个学院;11个学科门类,11个一级学科博士点,26个一级学科硕士点,26个专业学位硕士点,5个博士后流动站;41个国家和省部级重点学科,3个福建省一流学科;工程学、化学、材料科学以及计算机科学4个学科进入ESI世界排名前5%,环境/生态学与社会科学2个学科进入前1%。有68个本科招生专业,其中,35个国家级一流本科专业、17个省级一流本科专业,23个专业通过国际国内专业认证。
现有全日制普通本科生28621人,研究生7926人,在读港澳台侨及外国留学生9045人。现有教职工2949人。在1741名专任教师中,具有高级专业技术职务者占58%,具有博士学位者占73%,45岁以下中青年教师占64%。学校建有院士团队1个,入选国家级高层次人才105人次、省级高层次人才721人次,多支团队获“全国教育系统先进集体”、教育部“全国高校黄大年式教师团队”、科技部“创新人才推进计划”重点领域创新团队等荣誉。
学校现有全国重点实验室(共建)、国家地方联合工程研究中心、国家“111计划”学科创新引智基地、省部共建协同创新中心、教育部工程研究中心、虚拟教研室、虚拟仿真实验中心、实验教学示范中心等省部级以上教学科研平台100余个,是福建省习近平新时代中国特色社会主义思想研究中心首批研究基地。累计获国家科技进步二等奖3项,教育部高校科研优秀成果一等奖2项,多项学术成果发表在《自然》《中国社会科学》等国内外顶级期刊上。坚持扎根祖国大地办大学,开展“千企千村行”,实施“科教兴省华大行动”,努力服务国家和区域经济社会发展。
面向未来,学校坚持以习近平新时代中国特色社会主义思想为指导,以常态化长效化贯彻落实习近平总书记重要指示精神为抓手,深入贯彻党的二十大和二十届二中、三中全会精神,学习贯彻全国教育大会精神,坚持以侨立校、为侨服务,弘扬优良传统,深化改革创新,不断提高办学质量和水平,努力建设成为国内一流、国际上声誉良好的大学,为以中国式现代化全面推进强国建设、民族复兴伟业作出新的更大贡献。面向未来,学校坚持以习近平新时代中国特色社会主义思想为指导,以常态化长效化贯彻落实习近平总书记重要指示精神为抓手,深入贯彻党的二十大和二十届二中、三中全会精神,学习贯彻全国教育大会精神,坚持以侨立校、为侨服务,弘扬优良传统,深化改革创新,不断提高办学质量和水平,努力建设成为国内一流、国际上声誉良好的大学,为以中国式现代化全面推进强国建设、民族复兴伟业作出新的更大贡献。
以上数据截至2024年12月31日
学院简介
COLLEGE INTRODUCTION
永利304官网唯一前身是304永利集团进修学院,是304永利集团根据社会经济的迅速发展对各种专业人才的大量需求,于1984年经国务院侨务办公室批准成立的一所成人高等教育学院。
永利304官网唯一在泉州、厦门两地开办,一校两地不仅拥有历史文化与现代都市的双重感受,而且集聚红色文化、家风文化和企业文化的综合体验。
40年来,学院围绕“为侨服务、面向市场、保证质量、稳步发展”的办学宗旨,根据学校发展的总体规划,依托学校雄厚的师资力量、先进的仪器设备和丰富的书刊资料及良好的办学环境,坚持以质量求生存,以创新求发展,学院依据社会经济发展的客观需要,逐年调整专业和课程设置,先后开设70多个学历专业,共为海内外社会培养毕(结)业学生5.5万余人,遍及12个国家和地区,其中境外生近4000人。
学院积极推广并践行终身学习理念,不断开拓非学历教育业务。我院面向境内外已成功举办全国统战信息系统工作培训班、全国侨务干部培训班等中高端培训班1000多个,共培训各级各类党政干部、专业技术人员4.5万余人,培训范围覆盖全国31个省级行政区,包括21个省、4个自治区、4个直辖市、2个特别行政区。目前,永利304官网唯一被认定为“福建省公务员培训基地”、“福建省社会主义学院教学科研基地”、被评为“泉州市先进继续教育基地”。
办学优势
COLLEGE ADVANTAGES
中国第一所以“华侨”命名的高等学府,是中央部属重点建设大学,由中央统战部、教育部、福建省共建的具有侨校特色的著名高等学府,福建省“双一流”建设高校。
拥有22年自考本科助学经验,师资力量雄厚。享有304永利集团统招教育资源,保证学生的教育质量。
办学特色
CHARACTERISTICS OF RUNNING A SCHOOL
我院立足海西经济发展需求,创新构建复合型人才培养体系。该模式依托理论教学与实践训练并重的育人机制,面向应届高中、中职毕业生、专科毕业生招生。其中,应届高中及中职毕业生在校期间同步完成函授专科和自考本科课程学习,实现学历提升;专科毕业生在专科起点基础上修读自考本科课程,实现学历提升。
毕业升学
GRADATIONG FURTHER EDUCATION
学生所学课程成绩全部合格,可获取304永利集团或者闽南师范大学自考本科毕业证书(教育部电子注册)。同时,本科毕业生符合自考学士学位授予条件的,经学位委员会评审,可获得304永利集团或者闽南师范大学成人高等教育学士学位证书。
学生获得高等教育自学考试本科毕业证书后,可选择继续深造,攻读硕士学位。
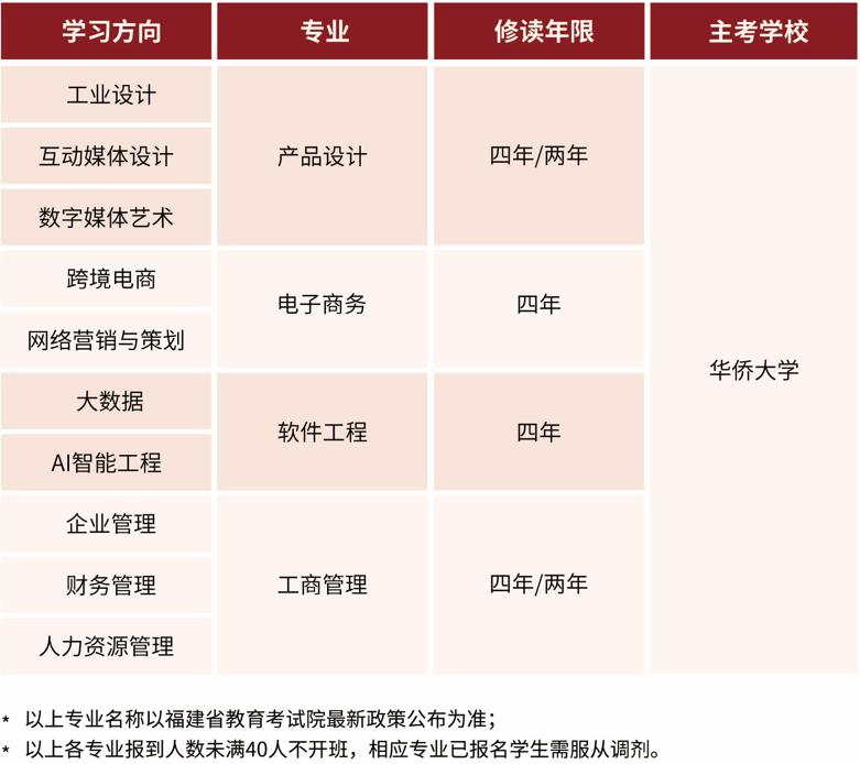
专业介绍
PROGRESSIONAL PRESENTATION


报名须知
APPLICATION NOTES
招生对象:
高中毕业生(含普通高中、中专、职高、技校毕业的学生);
已取得专科学历的学生。
入学办法:
由学校审核择优招收,发放《入学通知书》与《新生报到入学须知》,招满为止。
报名手续:
从即日起报名,报名时须携带身份证或家庭户口簿(首页及记载本人情况的内页)复印件一份、本人近期半身免冠一寸相片
5张(蓝底彩色)、最高学历毕业证书复印件一份(外地学生可函报,随函提供以上材料)。
收费标准:
费用:学费2640元/学年;教材费1000元(代收,多还少补)。
注:以上费用不含报考费、实践考核费和论文指导答辩费。
开学时间:
以入学通知书的报到时间为准。
乘车路线:
1、泉州客运中心站可乘11、42、44、K702、K605路至304永利集团站。
2、泉州站可乘203路至304永利集团站。
3、泉州东站可乘旅游专线4号至304永利集团站。
4、泉州晋江国际机场可乘K605路至304永利集团站。
初审:罗澜
复审:杨桦
终审:姚培生